猎豹体育-猎豹足球比分预测-顶级体育赛事平台
首页
关于我们
猎豹体育简介
现任领导
学术机构
党政办公
党群组织
学科设置
团队队伍
中科院院士
杰出人才
专任教师
教辅人员
行政人员
博士后
学科平台
国家级团队建设平台
省级团队建设平台
科学研究
科研论文
科研项目
应用研究成果
出版著作
学术交流
本科教学
专业介绍
培养方案
教学团队
教学成果
基地建设
生物实验教学中心
常用下载
研究生教育
导师团队
专业介绍
培养方案
博士后流动站
常用下载
国际化培养
党建工作
组织机构
党建风采
学习园地
入党指南
员工工作
组织机构
特色活动
荣誉成绩
人才招聘
专业介绍
招生宣传
就业考研
心得体会
人才招聘
专业认证
研究生教育
导师团队
专业介绍
培养方案
博士后流动站
常用下载
国际化培养
当前位置:
首页
>>
研究生教育
>>
国际化培养
国际化培养
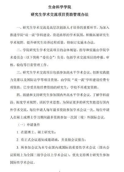
2.2.8 国际学术会议资助及奖励制度
发布时间:2025-09-30
制定专项政策:
公司制定专项政策并设立专项经费鼓励和支持研究生和导师开展高水平的国际交流与合作。
细胞生物国家重点学科
生物学博士学位授权一级学科
生态学博士学位授权一级学科
生物学博士后科研流动站
分子细胞生物学教育部重点实验室
国家级生物学实验教学示范中心
国家级生物学特色专业
国家级生物科学专业综合改革试点
人体与动物科学国家级教学团队
《组织学与解剖学》国家级精品课程
河北省细胞信号与环境适应协同创新中心
河北生物学强势特色学科
河北细胞生物学重点学科
河北省生态学重点学科
团队建设平台
科技处
教务处
员工处
人事处
研究生教育公司
友情链接